全文强制!北京拟发布《危险废物焚烧大气污染物排放标准》
聚彩网 2025-02-11
0次
近日,北京市生态环境局组织起草了地方标准《危险废物焚烧大气污染物排放标准(征求意见稿)》。本次为第一次修订。本文件全文强制。
《危险废物焚烧大气污染物排放标准(征求意见稿)》.pdf《危险废物焚烧大气污染物排放标准(征求意见稿)》编制说明.pdf本文件代替DB11/503—2007《危险废物焚烧大气污染物控制标准》,DB11/503—2007自本文件实施之日起废止。与DB11/503—2007相比,除结构调整和编辑性修改外,主要技术变化如下:
a)更改了文件的范围(见第1章);
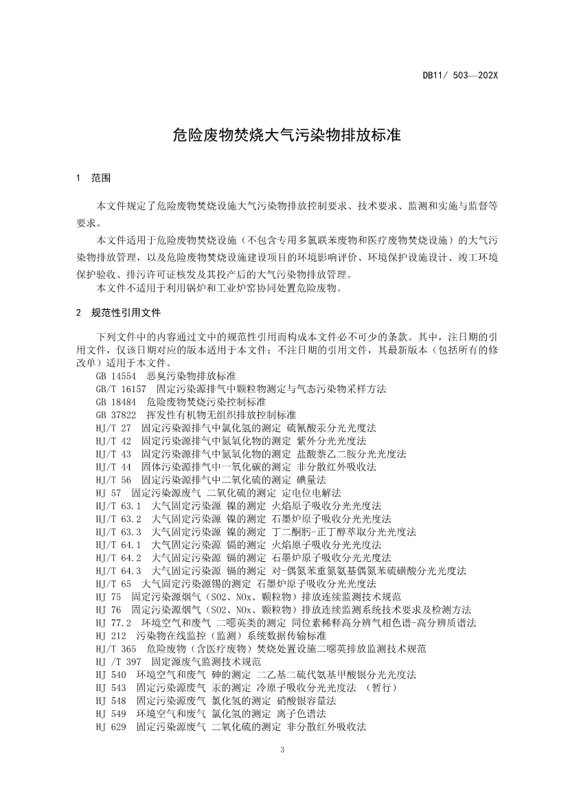
b)更改了规范性引用文件(见第2章);
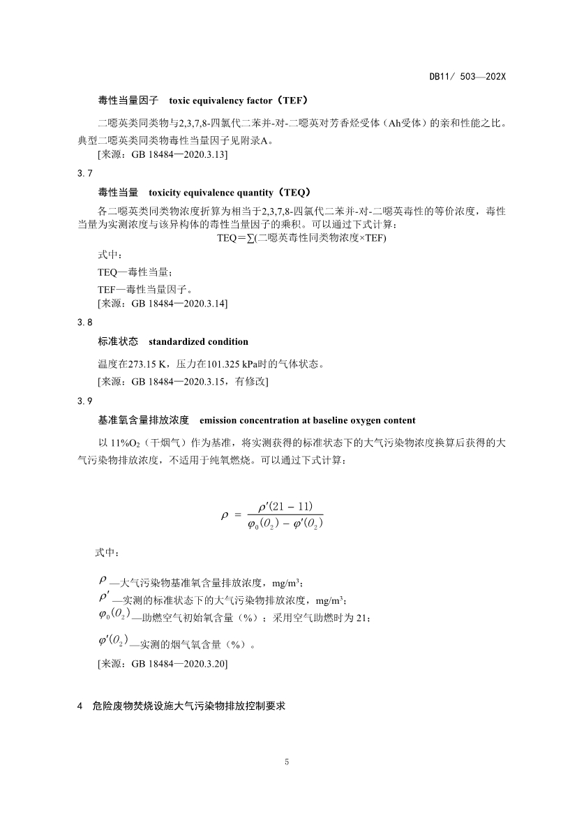
c)增加了焚烧设施、毒性当量因子、基准氧含量排放浓度的定义(见第3章);
d)增加了大气污染物24小时均值或日均值的限值(见第4章);
e)调整了危险废物焚烧设施的焚烧技术要求(见第5章);
f)调整了危险废物焚烧设施污染物的监测要求(见第6章);
g)调整了重金属类污染物排放因子的分类(见第4章);
h)完善了污染物控制指标和排放限值要求(见第4章);
i)删除了烟气黑度、烟气不透光率的排放限值要求及监测要求(见2007版第 4章、第6章)。
本文件规定了危险废物焚烧设施大气污染物排放控制要求、技术要求、监测和实施与监督等要求。
本文件适用于危险废物焚烧设施(不包含专用多氯联苯废物和医疗废物焚烧设施)的大气污染物排放管理,以及危险废物焚烧设施建设项目的环境影响评价、环境保护设施设计、竣工环境保护验收、排污许可证核发及其投产后的大气污染物排放管理。
本文件不适用于利用锅炉和工业炉窑协同处置危险废物。
详情如下:
各有关单位:
根据北京市市场监督管理局《2023年北京市地方标准制修订项目计划》,我局组织起草了北京市地方标准《危险废物焚烧大气污染物排放标准(征求意见稿)》。按照《北京市地方标准管理办法》要求,现公开征求意见。
请将意见填入意见反馈表(见附件4),于2024年11月20日前,以电子邮件和书面方式反馈我局。涉及修改重要技术指标时,应附上必要的技术数据。书面征求意见单位,如无意见也请复函说明,逾期未复函的视为无意见。
聚彩网 [此件公开发布。联系人:胡艳勇、高喜超;联系电话:010-55522469、010-55522399(工作日:9:00-17:30);E-mail:gutichu@sthjj.beijing.gov.cn、kjchu@sthjj.beijing.gov.cn]
![1730172849891938[1].jpg 1730172849891938[1].jpg](/uploadfile/202502/f0945f0533c7abf.jpeg)
![1730172849702423[1].jpg 1730172849702423[1].jpg](/uploadfile/202502/574a78003ad5ace.jpeg)
![1730172850841880[1].jpg 1730172850841880[1].jpg](/uploadfile/202502/68da3d9cce28c23.jpeg)
![1730172850972910[1].jpg 1730172850972910[1].jpg](/uploadfile/202502/70230ca65a58d04.jpeg)
![1730172850732164[1].jpg 1730172850732164[1].jpg](/uploadfile/202502/1510e0364f3f256.jpeg)
![1730172850285784[1].jpg 1730172850285784[1].jpg](/uploadfile/202502/0b468fc93f5805d.jpeg)
![1730172851576419[1].jpg 1730172851576419[1].jpg](/uploadfile/202502/8b5b3703f1f0312.jpeg)
![1730172851707109[1].jpg 1730172851707109[1].jpg](/uploadfile/202502/90244fd45ae520c.jpeg)
![1730172851257623[1].jpg 1730172851257623[1].jpg](/uploadfile/202502/f32998e14d26fe0.jpeg)
![1730172852609550[1].jpg 1730172852609550[1].jpg](/uploadfile/202502/575383da0298293.jpeg)
![1730172852975584[1].jpg 1730172852975584[1].jpg](/uploadfile/202502/947c54619b01965.jpeg)
文章来源:北京市生态环境局 |编辑:李丹